Exploring Space, Finding Structure, Testing Robustness
Data Science @ Personio Open Source Contributor @ PyMC
Who am I?
Code or it didn’t Happen
The worked examples used here can be found here
My Website
The Promise
By the end, you’ll understand how to systematically explore causal uncertainty rather than just hoping your assumptions hold.
Scientific success hinges on understanding that outcomes are driven by hidden structures, unobserved correlations, and selection mechanisms.
Structural causal modelling allows you to simulate system interventions safely, mapping the multiverse of potential outcomes to find the one world where your strategy actually works, and quantify where it might.
A causal analyst is like a pet-shop owner introducing a new fish to an aquarium.
The Question: “Does this fish survive?”
Wrong Focus: The fish’s intrinsic properties (the “Treatment” in isolation).
Right Focus: The physics of the tank—pH, predators, currents (the “Structural” environment).
The Insight
“What is the causal effect?” really asks:
“In which world are we operating?”
Philosophy: Find a “clean” corner of the tank (Natural Experiments).
Strength: Robust to local errors.
Limitation: If the whole tank is cloudy, you’re blind.
Philosophy: Model the pumps, filters, and chemistry explicitly.
Strength: Explains why the fish survives.
Limitation: If the physics model is wrong, the prediction fails.
The Bayesian Commitment: We don’t know the exact physics. We use data to eliminate impossible tank setups and explore the plausible ones.
Causal inference in a structural framework is a two-step dance:

Instead of treating treatment as exogenous, we model the joint data-generating process:
\[Y_i = \alpha T_i + \beta' X_i + U_i\]
\[T_i = \gamma' Z_i + V_i\]
Are \(U_i\) and \(V_i\) correlated?
\[\text{Cov}(U_i, V_i) = \rho \sigma_U \sigma_V\]
Important
This is what OLS assumes away. We’re going to estimate it instead.
The confounding isn’t just in what we measure—it’s in the covariance of the errors:
\[ \begin{pmatrix} U \\ V \end{pmatrix} \sim N\left(0, \begin{bmatrix} \sigma_U^2 & \rho\sigma_U\sigma_V \\ \rho\sigma_U\sigma_V & \sigma_V^2 \end{bmatrix}\right) \]
OLS estimates drift as ρ varies
If we ignore \(\rho\), our estimate of the effect (\(\alpha\)) is a ghost. It’s not just “noisy”—it’s fundamentally misplaced because we’ve ignored the unobserved “currents” in the tank.
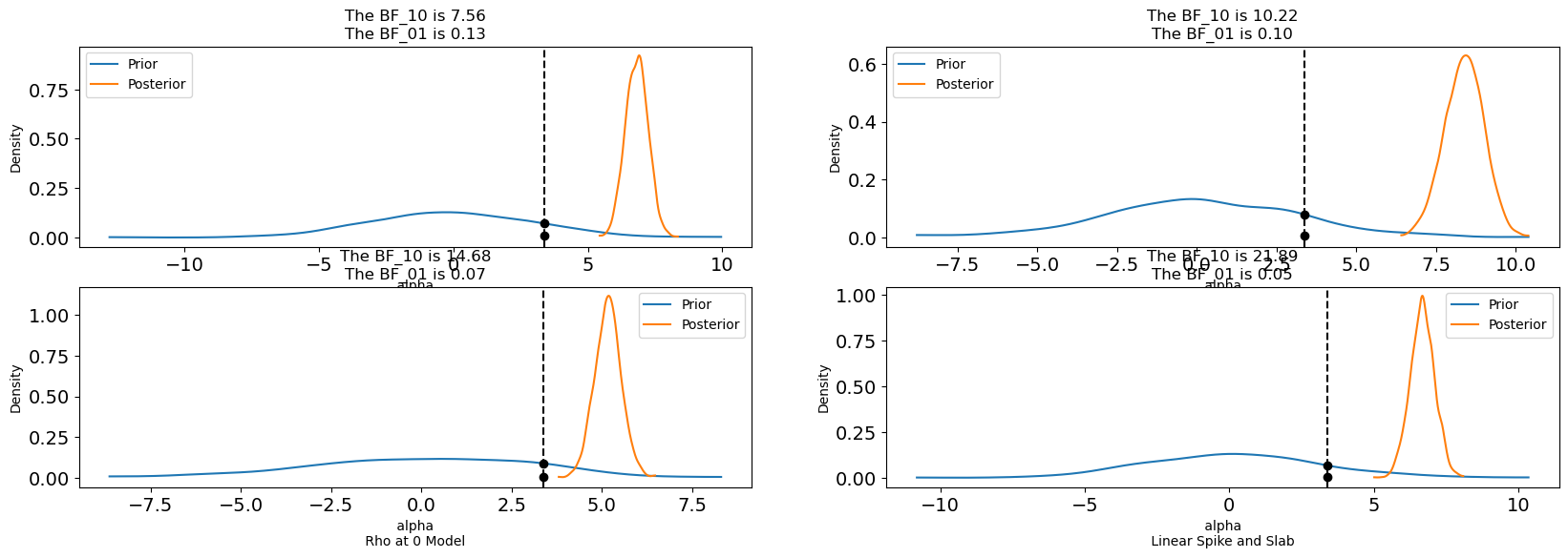
How do we find the “right” tank physics? We use Variable Selection Priors to collapse the multiverse.
The Sieve: It forces coefficients to be exactly zero or significantly non-zero.
Result: Eliminates worlds where irrelevant variables act as noise.
The Funnel: It provides global and local shrinkage.
Result: Progressively prunes weak “paths” in the causal graph until only the strongest structural links remain.


The BART Pitfall
Using “Infinite Flexibility” (BART/GPs) in the Outcome equation is dangerous.
Why? If the model can explain \(Y\) through any arbitrary “wiggle,” it will “soak up” the causal signal.
BART outcome model absorbs the structural distinction between treatment and other covariates, rendering the treatment effect surplus to purpose. The signal is swallowed by the noise-handler.
fixed_parameters = {
"rho": 0.6,
"alpha": 3,
"beta_O": [0, 1, 0.4, 0.3, 0.1, 0.8, 0, 0, 0, 0, 0, 0, 3, 0],
"beta_T": [1, 1.3, 0.5, 0.3, 0.7, 1.6, 0, 0.4, 0, 0, 0, 0, 0, 0],
}
with pm.do(nhefs_binary_model, fixed_parameters) as synthetic_model:
idata = pm.sample_prior_predictive(
random_seed=1000
) # Sample from prior predictive distribution.
synthetic_y = idata["prior"]["likelihood_outcome"].sel(draw=0, chain=0)
synthetic_t = idata["prior"]["likelihood_treatment"].sel(draw=0, chain=0)
# Infer parameters conditioned on observed data
with pm.observe(
nhefs_binary_model,
{"likelihood_outcome": synthetic_y, "likelihood_treatment": synthetic_t},
) as inference_model:
idata_sim = pm.sample_prior_predictive()
idata_sim.extend(pm.sample(random_seed=100, chains=4, tune=2000, draws=500))Core Principle
Flexibility (capturing complex patterns) and Identification (isolating causal effects) are in tension. Structure the role flexible models well in causal inference.
We don’t estimate a point; we map a territory.
| World | \(\hat{\alpha}\) (Effect) | Interpretation |
|---|---|---|
| OLS (Naive) | 3.3 | Ignores the physics of selection. |
| Bayesian (\(\rho=0\)) | 5.1 | Models structural links, assumes no hidden bias. |
| Bayesian (\(\rho \approx -0.3\)) | 6.2 | Accounts for the “unobserved” drivers of quitting. |
The “Bias Gap”
The difference between 3.3 and 6.2 is the “Cost of Ignorance.” The OLS benchmark assumes conditional ignorability. The various joint models allow for latent confounding i.e. that the covariate profile used in the study is not sufficiently exhaustive to block all confounding.
We assess the range of treatment effects under a variety of model specifications including a BART treatment equation. Results suggest some unmeasured confounding distorts the OLS estimate.
The Hard Truth
We can’t prove \(\alpha > 3.3\) But we can: (1) Show it’s plausible given domain knowledge (2) Map the range of effects across ρ values (3) Make robust decisions that work across scenarios